单项奖评选:
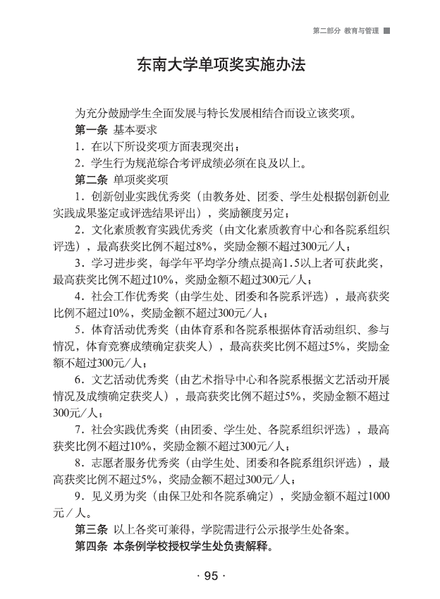
1、奖项设置及评选条件参见《老员工手册》(下图所示),学院不评选创新创业实践优秀奖。
2、单项奖采用本人申请、班级审核的方式,原则上每人只能申请一项。
3、总评选金额大概为40元*班级人数(四舍五入取整百数,比如22人*40=880,则按照900元评,21人则按照总额800元评),根据申请及评选情况,奖励金额可上下浮动。各班根据总评选金额自行确定评奖人数,每位获奖人可评奖金100、150、200、250、300几等。
4、上交材料:获评者个人申请陈述;班级评审报告记录表,记录获评人员以及同学意见。
5、请于12月9日15:00之前完成评奖和上交纸质材料。
注意:1、各班班长团支书、院员工会部长级及以上成员、党支部支委成员可直接申请社会工作优秀奖;
2、2019年上半年参与院运会获得名次的员工可直接申请体育活动优秀奖;2019年上半年参与校运会获得名次的员工可直接申请体育活动优秀奖。(以上两次运动会获奖只可取最好成绩申请一次,且校运会获奖需提交获奖证书复印件,证书丢失需提交相关证明)。
3、根据老员工手册单项奖实施办法中最高获奖比例评选出各班获奖人选,尽量每项不要超出比例。

生医学办
2019.12.02
