各班级:
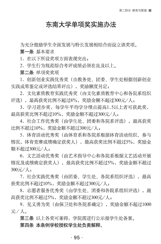
1、奖项设置及评选条件参见《老员工手册》(下图所示)
2、单项奖采用本人申请、班级审核的方式,原则上每人只能申请一项。
3、总评选金额大概为40元*班级人数(四舍五入取整百数,比如22人*40=880,则按照900元评,21人则按照总额800元评)。各班根据总评选金额自行确定评奖人数,每位获奖人可评奖金100、150、200、250、300几等。
4、上交材料:获评者个人申请陈述;班级会议记录表,记录获评人员以及同学意见。
5、请于10月18日之前完成评奖和上交材料。

生医学办
2018年10月8日
